Sunday May 2026

হটলাইন

কনটেন্টটি শেষ হাল-নাগাদ করা হয়েছে: বুধবার, ১০ জানুয়ারী, ২০১৮ এ ০৬:৫৩ PM

সেবা

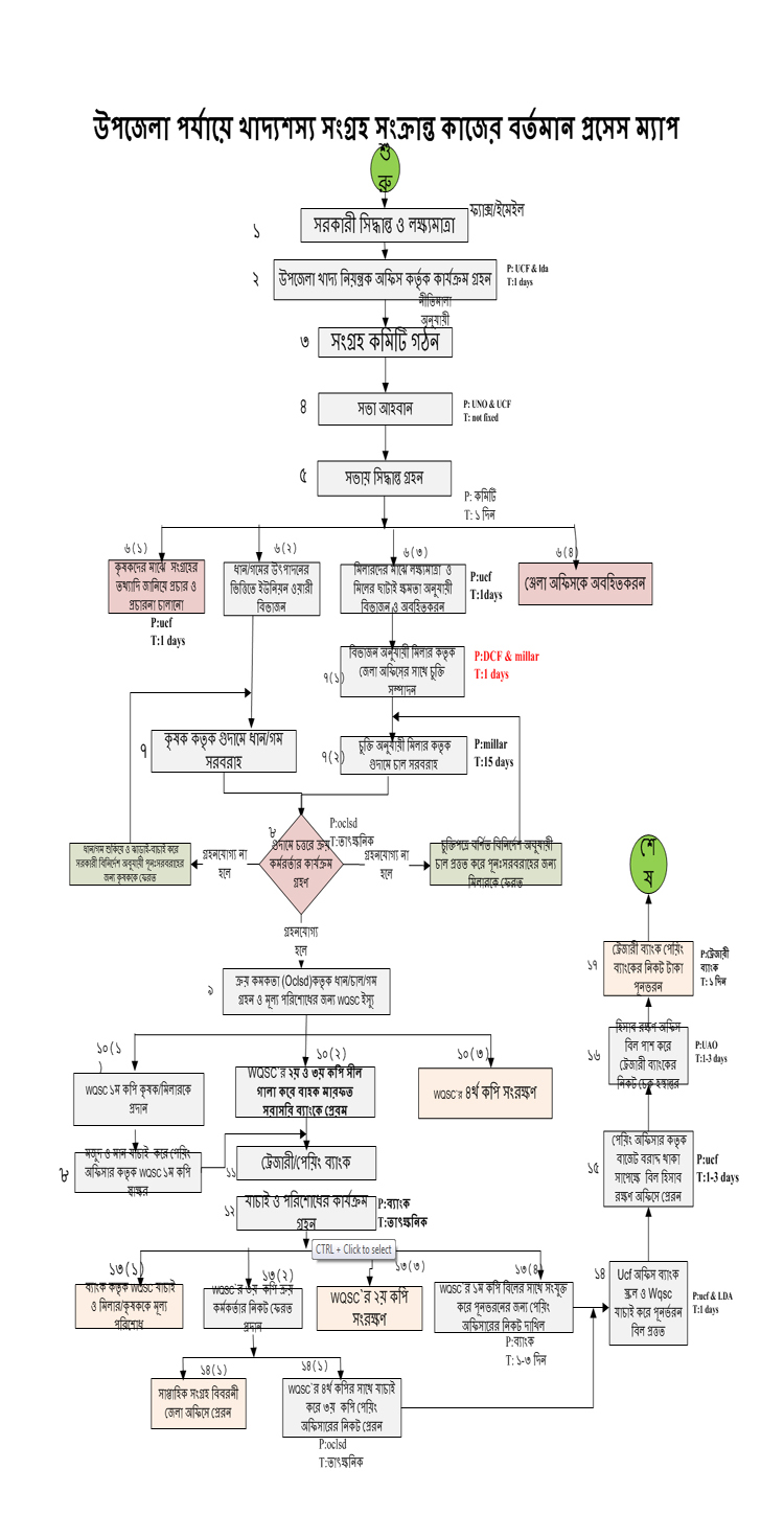
কন্টেন্ট: সেবা সহজিকরণ প্রকাশের তারিখ: ১০-০১-২০১৮

ফাইল ১

এক্সেসিবিলিটি

স্ক্রিন রিডার ডাউনলোড করুন